TechPro

一站式人力资源服务商

让人力资源部成为您最确定的竞争力

把您的人力资源部交给我们,为您节省至少 20% 的成本,让您的HR部门更高效、更专业。

我们致力于为各类规模的企业提供一站式人力资源解决方案。通过共享人力资源中心,我们帮助企业在确保专业度与合规性的前提下,将人力资源部的成本降低至少 20%,显著提升 HR 团队的效率与专业能力,使组织能够将更多精力投入核心业务的发展,无后顾之忧。

相比传统服务商,我们更像企业的长期伙伴,可根据组织发展阶段提供定制化的人力资源服务,覆盖从单项项目支持到全生命周期的整体解决方案。服务模式灵活,包含专家驻场支持与远程交付两种形式,可满足不同规模、不同行业企业的实际需求。

我们的顾问团队拥有超过 15 年全球 500 强企业的人力资源管理经验,具备深厚的专业实力与跨行业实践背景,致力于为企业打造稳定、高效、可持续的人力资源体系。

资深HR智囊,为成长型企业省下百万管理学费——用我们的专业,成就您的稳健发展
您专注业务增长,我们负责人力资源——让管理成为您最确定的竞争力

服务内容包含:
1 对企业进行全方位HR合规诊断
2 提出优化建议
3 提供全套合规文件模版
4 提供合规咨询服务

服务内容包含:对企业进行全方位HR合规诊断,提供全套合规文件模版

合计22个文件,5万字+

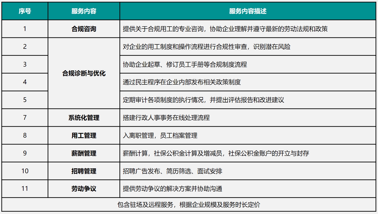
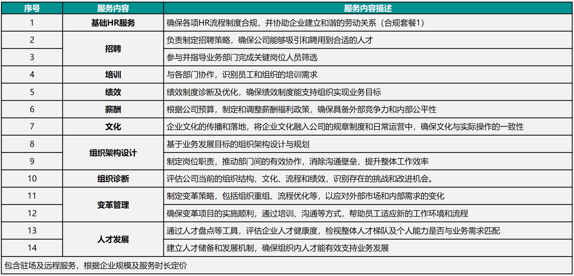
服务内容包含:
为企业提供一站式人力资源服务套餐,根据企业规模,服务时长定价,包含驻场及远程服务

服务内容包含:为企业提供一站式人力资源服务套餐,根据企业规模,服务时长定价,包含驻场及远程服务

服务内容包含:为企业提供一站式人力资源服务套餐,根据企业规模,服务时长定价,包含驻场及远程服务

服务内容包含:项目周期6个月到3年,在此期间,教练会进驻企业提供陪伴式辅导,围绕业务目标,和业务团队共同诊断问题、提出解决方案、参与落地执行,所有专家均可中英双语交付,所有专家有世界知名企业的成功管理实践。

服务流程:

企业规模不大,需要兼职HR
希望获得更专业的HR服务,但预算有限
业务波动较大,需要阶段性人力资源服务

现在注册即送: ① 共享会议室2小时券 ② 企业法律体检1次 ③ 网站开发轻量版5折券

如果您有任何问题,欢迎与我们联系!

021-123456